话术技巧 相关内容

201
直播带货话术全套视频教学:从开场到促单,小白也能快速掌握

直播带货话术被掌握的程度,直接关联一场直播的流量转化以及销售业绩,所以,围绕“直播带货话术全套视频”的学习需求一直处于高涨态势。一套质量上乘的讲解视频

167
淘宝主播话术大全图片解析:实用宝典还是隐形陷阱?教你避坑

于直播带货此等变化极快的领域之中,主播的话术绝对是连接商品跟消费者的关键桥梁。网络上流传的那所谓“淘宝带货主播话术大全图片”,常常被好多新人主播当作速成宝典使用···

164
直播带货话术大纲全解析:如何开场抓人、促单转化?专业主播必看

因直播带货行业朝着规范化方向发展,所以才来说,主播所拥有的专业话术已然成了决定转化效率的关键要素。有一套逻辑清晰、节奏恰当的话术,它不但能够有效地传递产品价值

218
直播话术文案全解析:开场技巧、互动秘诀与转化攻略,你掌握了吗?

抖音直播话术合集:直播促单、追单话术汇总,可直接套用

236
女装直播带货话术技巧大揭秘!如何提高转化率?

于女装直播带货范畴内,话术技巧对转化率产生直接影响,开场之际勿简单表述“欢迎来到直播间”,而可借助热点来吸引注意力,恰似近期全红婵伤愈首秀拔得头筹所展露的专业素···

215
零食直播话术揭秘:开场5分钟留人技巧,如何用买一赠一引爆销量?

于零食直播带货里,开幕时的话语极为重要。开播起始的五分钟是稳住观众的关键时段,能够借“欣迎刚进来的友人,今儿直播间备下了十余下新品零食,无一不是买一赠一

203
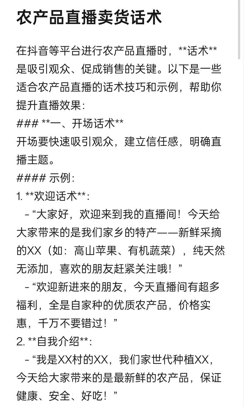
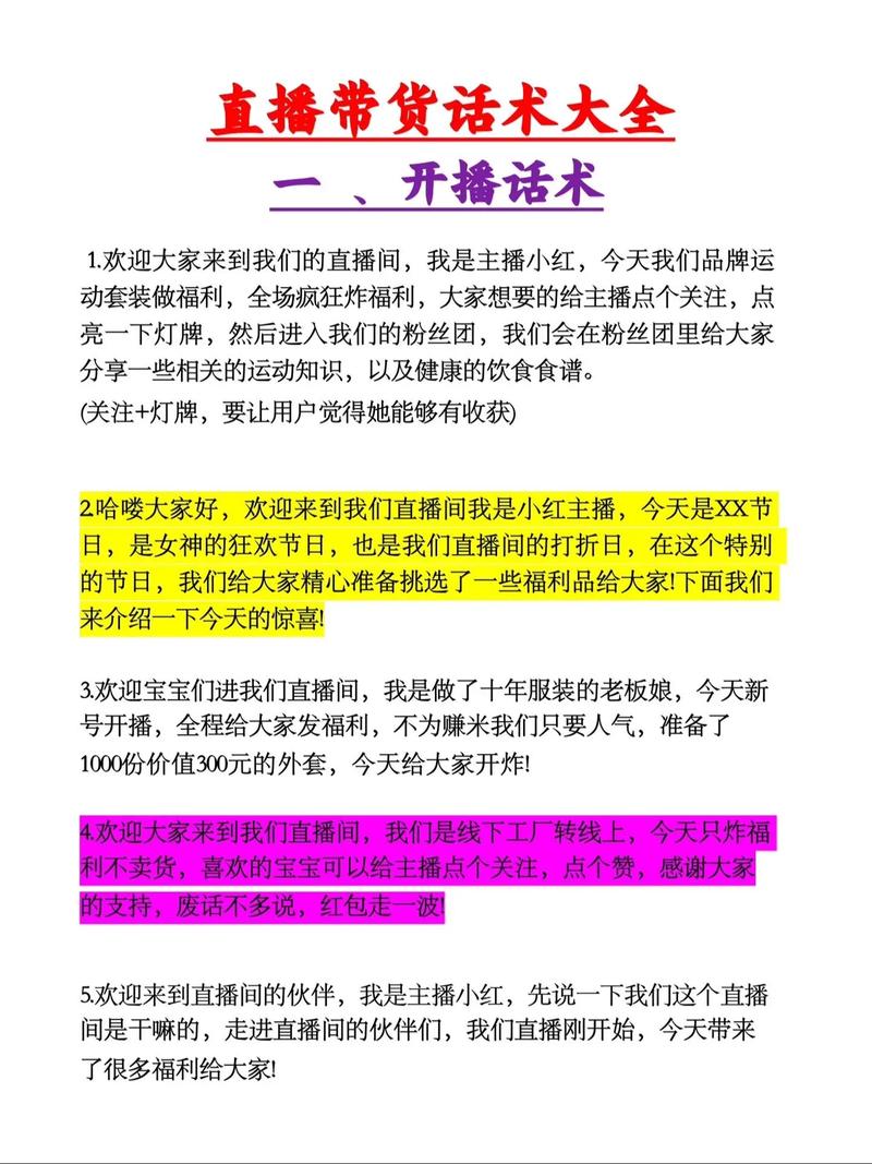
直播带货话术很关键,开场吸睛、介绍产品细节与价值

以下是改写后的句子:在直播带货里头,话术乃是促使成交的最重要关键点。进到开场阶段的时候,主播务必要快速高效地去吸引住观众的注意力。“欢迎那些刚刚新进来的宝宝们

205
零食直播带货话术怎么说?三步教你开场互动促单,轻松点燃直播间

零食直播带货若要成功,关键常常在于主播的话术,一套流畅、有感染力且能精准击中消费者心理特性的表达语句,能够瞬间把直播间的氛围点燃起来,进而将观看行为转化成实实在···

195
女装直播话术全拆解:从开场到转化,教你每句怎么说

欢迎来到咱们用于直播带货知识分享的平台。今儿,我们会深度剖析一场女装直播的“全场详尽话术”,助力你把控从开启直播直至关闭直播的每一处沟通关键要点,切实提高转化率···

228
内衣直播带货怎么说?分享专业话术技巧让你下单更安心

直播带货浪潮已然席卷了差不多所有的消费品类,内衣属于那种兼具功能性以及私密性的特殊品类,在其中直播话术的运用特别关键,它不但得清晰地去传达产品信息,还得巧妙地化···