淘宝直播 相关内容

170
淘宝直播格局生变:薇娅退、李佳琦守、新势力崛起,差异化竞争成关键

现阶段,淘宝直播带货范畴竞争相当激烈,头部网红的格局不断持续变动,从近期数据以及综合表现来看,薇娅由于税务方面的问题已经退出了榜单,李佳琦虽说维持着头部的位置

165
淘宝百亿补贴开放直播生态:3大合作模式+框架激励政策,助力主播提升货品竞争力

淘宝百亿补贴通过平台流量、补贴等资源加持,将全网热销爆款的活动价格进行击穿,日常在线的淘内外价格竞争优势的品牌低价商品超万款

151
淘宝直播开店指南:从注册到带货,3步打造高人气店铺(附向太案例)

若要于淘宝之上借由直播带货来开设店铺,起先得去注册一间淘宝店铺,完成实名认证这一环节、选定店铺类型,像是个人店或者企业店,并且递交相关资质。待店铺开通之后,要去···

163
淘宝直播开通全攻略:实名认证+达人资质,1-3工作日快速审核通过

若要于淘宝开通达人直播呢,一开始得保证你的淘宝账号实行了实名认证,且绑定了支付宝哦。登录淘宝账号后呀,在手机淘宝App主页寻得“淘宝直播”入口,点击进去呢。要是你尚···

136
淘宝直播带货攻略:如何挂链接赚佣金?三步教你轻松实现收益

淘宝直播如何挂别人的链接赚佣金淘宝直播挂别人链接赚佣金,主要是通过淘宝直播的带货功能,在直播间展示并推销他人的商品,观众通过直播间内的链接购买商品后

155
淘宝达人升级版:淘宝直播App,新手入门与双十一防先涨后降套路指南

许多人寻觅淘宝达人这款官方应用之际,或许会发觉径直搜索“淘宝达人”并非轻易能找到。事实上,此应用现今已然升级版且改名为“淘宝直播”。它是淘宝官方所推出的核心内容···

192
淘宝直播带货图片素材指南:白底图、场景图、细节图、买家秀,3大拍摄套路需谨慎

在直播带货里头,产品图片素材的质量会直接对转化率产生影响。淘宝达人常用的图片素材主要划分成以下几种类型。一种是白底图,其要求背景得纯净,要能够突出产品主体,一般···

161
淘宝直播新趋势:安静分享生活,真实呈现手艺——从制鞋到点茶的慢直播

你可曾在淘宝见过这样的直播?点一盏茶,不断注水,不断击拂,重重下去又轻轻抬起,循环往复,白沫四起;养一株花烛,15度以上,35度以下,细致观察一个生命的蓬勃生长;取···

175
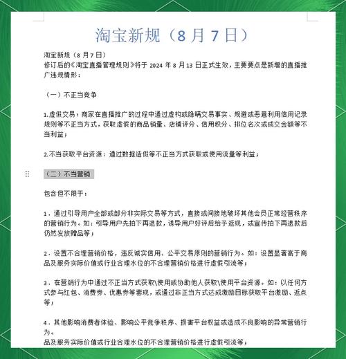
淘宝直播规则哪里查?三大官方渠道详解:网站、后台与APP

若想弄清楚淘宝直播带货那准确的规则,能够经过下面几个官方的渠道去开展查询。最为直接以及权威的路径乃是前去访问“淘宝规则”的官网。当处于网站首页之时

171
淘宝直播实时数据:掌握观众偏好与销售状况,优化策略提升转化率

淘宝直播中的实时数据是直播带货的利器,能够帮助主播了解观众偏好、互动情况及商品销售状况,进而优化直播策略,提升转化率。掌握这些数据,让你的直播间人气爆棚!